在商标注册领域,第35类“广告销售、商业经营与管理”服务类别,无疑是最富争议、最易误解,却又至关重要的类别之一。它常被称为“万能类”,也常因误读而导致企业陷入品牌保护漏洞。本文旨在提供一份权威、清晰、可操作的全方位指引,帮助您的企业正确理解、评估和运用第35类商标,构建无懈可击的品牌法律屏障。
一、第35类是什么,以及它为何如此特殊?
第35类并非“万能”,其核心在于为商业活动提供支持性与管理性服务,而非具体的商品生产或直接向消费者提供的最终服务。
官方定义:根据《商标注册用商品和服务国际分类表》(尼斯分类),第35类主要包括:广告、市场营销和促销服务;为他人进行的零售或批发服务;商业管理和组织咨询服务;办公事务、财务会计、文件处理等商业行政服务。
核心特征:本类服务大多具有“为他人”或“中介性”。例如,自己为自己的产品做广告,不属于第35类;但一家广告公司为其他品牌策划广告活动,则属于典型的第35类服务。
二、第35类商标必须注册与无需注册的典型场景
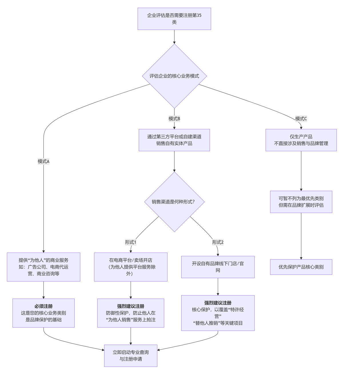
下图通过决策流程图,直观地展示了不同类型企业在第35类商标注册上的核心判断逻辑与行动路径:

▲企业注册第35类商标决策指引
三、注册指引:核心服务项目选择策略
第35类包含数百个细分服务项目,但企业应聚焦于几个核心项目:
【必选项】3501广告:包括广告策划、制作、代理、发布。这是几乎所有希望进行品牌推广的企业都应考虑的基础防御项目。
【核心争议项】3503替他人推销:此项目是导致最多误解的根源。它特指为他人的商品或服务提供销售建议、代理、促销等服务。生产型企业为自己的产品开设直营店或官网销售,原则上不属于“替他人推销”。但为防止竞争对手在此项目上抢注您的商标后,开设“XX品牌折扣店”等造成混淆,通常建议防御性注册。
【连锁业态核心项】3502工商管理辅助业:
特许经营的商业管理(350096):这是开展加盟、连锁业务的绝对核心项目,若不注册,将无法合法授权他人使用您的品牌进行特许经营。
市场营销、商业管理咨询:适用于咨询、品牌策划类公司。
【电商/平台核心项】3503为商品和服务的买卖双方提供在线市场:电商平台、外卖平台、应用商店等必须注册。
四、使用与管理指引:避免“撤三”风险
商标注册后,连续三年无正当理由不使用,任何人均可申请撤销。第35类商标的“使用”有特定要求:
1.真实、公开、合法
使用必须在商业活动中真实发生,而非象征性使用。
2.符合类别服务
使用证据必须能证明在第35类核准的服务上进行了使用。例如:
广告服务:为客户出具的广告合同、发票、发布的广告画面。
替他人推销:为其他品牌提供销售服务的合同、在卖场为他人品牌促销的现场照片。
商业管理咨询:向客户出具的咨询报告、服务合同。
3.常见误区警示
将自己产品的宣传海报作为广告服务(3501)的使用证据,存在争议,但通常可接受。
将自己产品的销售记录、网店截图作为“替他人推销”(3503)的使用证据,通常不被认可,因为这是销售自己的产品。
五、战略性建议:注册与不注册的终极权衡
1.必须注册第35类的情形
广告、营销、咨询、会计、人力资源等服务型公司。
电商平台、交易市场、商业信息平台等平台型企业。
计划或正在开展加盟连锁(特许经营)业务的企业。
2.强烈建议注册第35类的情形
开设线下门店、品牌旗舰店的制造商。
在淘宝、天猫、京东等第三方平台开设品牌店的商家(防御目的)。
未来有品牌扩张、融资上市规划,需要建立完善商标资产包的企业。
3.可暂缓注册,但需密切监控的情形
纯生产型、工程型企业,产品全部通过经销商或定向采购销售,自身完全不涉及“销售”和“品牌管理”活动。但仍需在核心产品类别注册,并监控他人是否在35类抢注。
结语:将第35类纳入您的品牌战略版图
第35类不是“万能钥匙”,而是品牌“防御之盾”和“扩张之矛”。正确的策略并非简单跟风注册,而是基于企业的商业模式、发展路径和竞争环境做出战略性判断。
对于绝大多数面向消费者、经营自有品牌、有成长雄心的企业而言,在申请核心产品商标的同时,将第35类作为优先注册类别,是一项投入产出比极高的品牌保护决策。它能有效防范风险,并为未来的商业拓展保留无限可能。如果您需要根据具体业务模式,评估在第35类商标注册的必要性及核心服务项目选择,星企链企业服务平台可以为您提供更具体的分析。